各省PPP项目规划
2015年地方政府基建投资面临着诸多难题,一方面随着经济增长下台阶带动财政收入下滑,另一方面,地方融资平台清理使得基建资金受制压力增大。因此,引入民间资本大力发展PPP是地方政府较好选择,也是2015年地方政府重点工作内容。
PPP模式是在基础设施和公共服务领域政府和社会资本基于合同建立的一种合作关系,目前已经有多个省份力推PPP。财政部也出台了《PPP项目合同指南(试行)》,指出政府与社会资本处于双方法律地位平等、权利义务对等的法律主体。
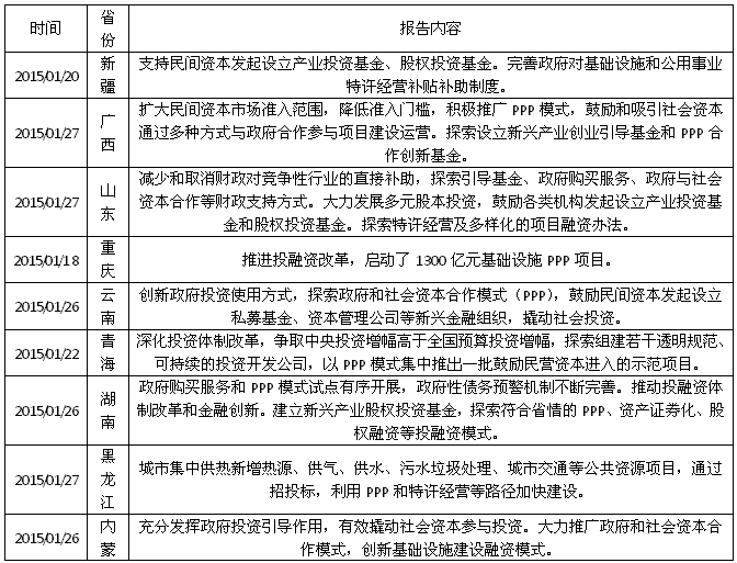
图表 2015各地两会政府工作报告中对PPP项目的提法

各省PPP项目涉及的产业
2015年是PPP真正意义上的首推元年,在多个地方政府工作报告中,均有浓墨强调。其全面推广的方法和方式还摸索中,但对于政府监管角色转变、转变政府职能将起到促进作用,同时对于政府放松规制,提高社会公共产品供给,还权给市场提升市场配置资源效率意义重大。
根据国家政策指引,当前地方PPP项目主要集中在轨道交通、医疗养老、供水、供暖、供气、市政建设、生态环境治理、网管改造等产业上。
图表 地方PPP相关项目内容涉及产业



资料来源:地方政府工作报告
版权所有 Copyright © 2011 阶梯项目咨询有限公司皖ICP备2020017076号-1
合肥市滨湖新区要素大市场B区五层
皖公网安备34170202000254号